-
你最喜歡哪一種項目管理工具? Excel表格的功能相對單調,當企業規模較小時,可以使用它來管理項目。但由于它需要手動操作,存在較大的操作風險和隱患。 當企業的規模一...
2023-08-09
-
不管你是路過還是在刻意找工程項目管理軟件,都千萬不要錯過這10款高生產力工具! 作為一個項目經理,我們都知道,在管理團隊時,項目管理和任務分配是非常關鍵的。良好的項...
2023-08-09
-
快速開發 集團內部經營多條業務線,因此面臨許多各種各樣的業務需求。不同產品線的不同部門都有數字化方面的需求。若采用傳統開發方式,預計需要耗時一年。然而,集團認為...
2023-08-09
-
過去,通常由項目經理負責項目管理。然而,隨著職業發展的進步,項目經理如今也負責需求傳達、部門溝通和項目交付等管理職責。因此,項目管理已成為現代項目經理必備的技能之一...
2023-08-05
-
免費又好用的輕量項目管理工具通常有哪些功能? 金石輕量項目管理工具作為一款免費又好用的產品,它具體有哪些功能呢?本文給大家好好講解一下。 金石輕量項目管理工...
2023-08-05
-
一、建筑工程行業的管理難題和業務挑戰 項目管理難 項目周期長,且涉及到多個環節,包括立項、投標、合同、設計、采購、施工、發票、外付款和成本管理等諸多過程。在...
2023-08-01
-
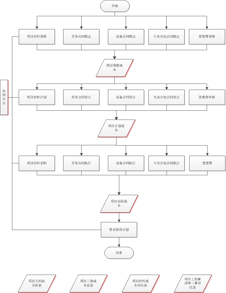
產品介紹→工程項目管理軟件材料管理模塊 1.計劃管理 ①材料總體計劃(備料計劃) 項目部開工前編制材料總體需用計劃,作為公司備料和項目部編制每月的物資采...
2023-07-27
-
1.全過程管理 金石工程項目管理軟件為企業提供的全過程管理是從項目中標后目標成本的預測、施工階段的成本核算與控制到竣工階段的成本考核的全過程進行管理。 成...
2023-07-26
-
在傳統的管理模式中,工程項目企業是否面臨以下管理問題: 1.企業的高層管理、管理層、各個職能部門以及項目部之間存在著信息交流不及時、不充分的問題,這導致企業領導無...
2023-07-25
-
伴隨著企業的發展,傳統的工程項目管理方式,已難以滿足需求,消防施工企業也面臨著巨大的市場競爭壓力。 大多數消防企業堅持自營,希望通過進一步的信息化建設,特別是加強對...
2023-07-07
-
建筑企業管理存在一些問題,其中之一是建筑業的信息化程度相對較低。這意味著在信息傳輸方面存在滯后現象,尤其是對于異地項目的管理和控制存在困難。由于信息無法及時傳達...
2023-07-07
-
項目管理痛點 企業的信息化程度不高,信息化管理意識也相對薄弱,導致企業在聯營項目管理中的業務流程不規范,大大增加了溝通成本與流程審批成本。 在實施信息化之前,重...
2023-07-07
-
建筑業的蓬勃發展、人民生活水平的日益提高,對居住環境要求的不斷提升,為裝飾裝修業行業的發展帶來了巨大的機遇,特別是最近幾年,裝飾裝修項目出現了高速增長,然后裝飾裝修企...
2023-07-05
-
發票自動識別后可以生成識別結果自動生成業務單據,我們以材料采購單為例說明: 生成業務單據之前首先選擇對應材料維護中材料名稱,全部對應后點擊根據內容生成對應單據。...
2023-07-04
-
金石軟件錄入發票時可以自動識別,可以通過圖片或者高拍儀拍照識別。 新建發票單點擊發票識別,新識別在識別發票內容后會重新生成單據發票信息,繼續識別用于連續識別,供應...
2023-07-04
-
電力行業是指電力發電、輸送和分配的產業。水電行業是指利用水流能源進行發電的產業。天然氣行業是指天然氣的開采、加工、儲存和銷售的產業。 電力行業的發展對國家...
2023-06-28
-
廣大建筑企業只有少數員工使用總集團的辦公系統,多數系統功能簡單,嚴重制約了全員信息化的發展。隨著建筑企業不斷向市場化和國際化方向邁進,公司規模擴大以及部門和崗位之...
2023-06-28
-
中國水電七局是中國水電工程集團公司的下屬部門。 中國水電建設集團第七建設公司是中國水電集團公司直屬的綜合性施工企業。雖然公司已將許多業務數字化,但每項業務都...
2023-06-28
-
隨著全球信息化的快速發展,建筑企業信息化對國家安全、建筑企業管理顯得尤為重要。建筑企業辦公自動化系統的建設,為提高建筑企業的日常事務處理,溝通協作效率起重要作用。...
2023-06-28
-
建筑企業可以利用金石工程項目管理軟件,結合行業特點,建立適合各行業單位的信息化網絡辦公系統。在協同辦公領域,金石工程項目管理軟件積累了豐富的各個行業經驗,涉及協同辦...
2023-06-28
-
產品方案 金石工程管理軟件的目標是滿足政府會計基本準則,以及財政部制定的具體準則、應用指南和政府會計制度的要求。 1雙功能 在同一個賬戶下,可以實現財務會...
2023-06-27
-
對于小企業而言,要實現企業發展的第一步,就是明確自身的財務狀況。此外,小企業的業務規模較小且成長迅速,因此選擇一款簡單易用且能夠隨著業務擴展而適用的財務軟件尤為重要...
2023-06-27
-
小型企業在選擇財務軟件時要考慮會計需求 在選擇一款好用的財務軟件時,人們常常被市場上琳瑯滿目的產品所困擾。許多老板和會計在挑選軟件時都有過不愉快的經歷。 ...
2023-06-27
-
答案是一定的。無論公司規模大小、是否新成立,都建議配備財務人員和財務系統。有些公司可能將財務外包給代賬公司,但最好還是自己管理內部賬務。借助財務系統,老板能更好地...
2023-06-27
-
金石軟件創建一個綜合性服務生態系統來滿足小微企業多元化需求。 小微型企業的數字化需求十分復雜且多樣化。因此,對于小微企業而言,要想實現全面的數字化轉型,需要借助...
2023-06-26

























