-
第三:工程項目管理軟件也是施工企業合作的工具,方便溝通也是我們要注意的一點。第三:工程項目管理軟件也是施工企業合作的工具,方便溝通也是我們要注意的一點。第三:工程項目管理軟件也是施工企業合作的工具,方便溝通也是我們要注意的一點。...
2022-03-11
-
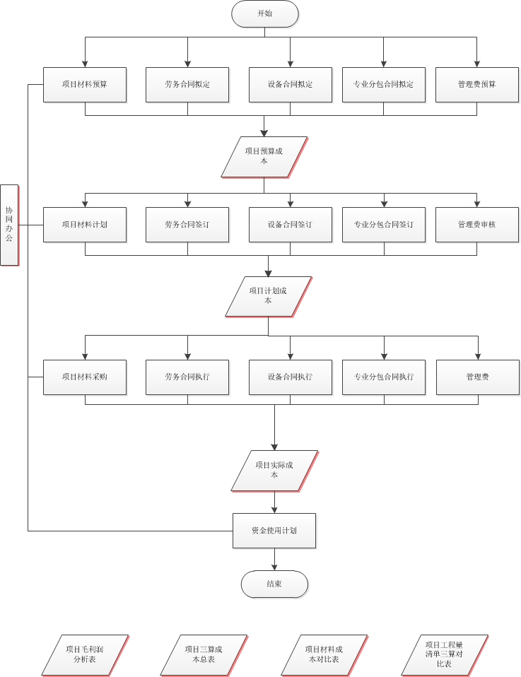
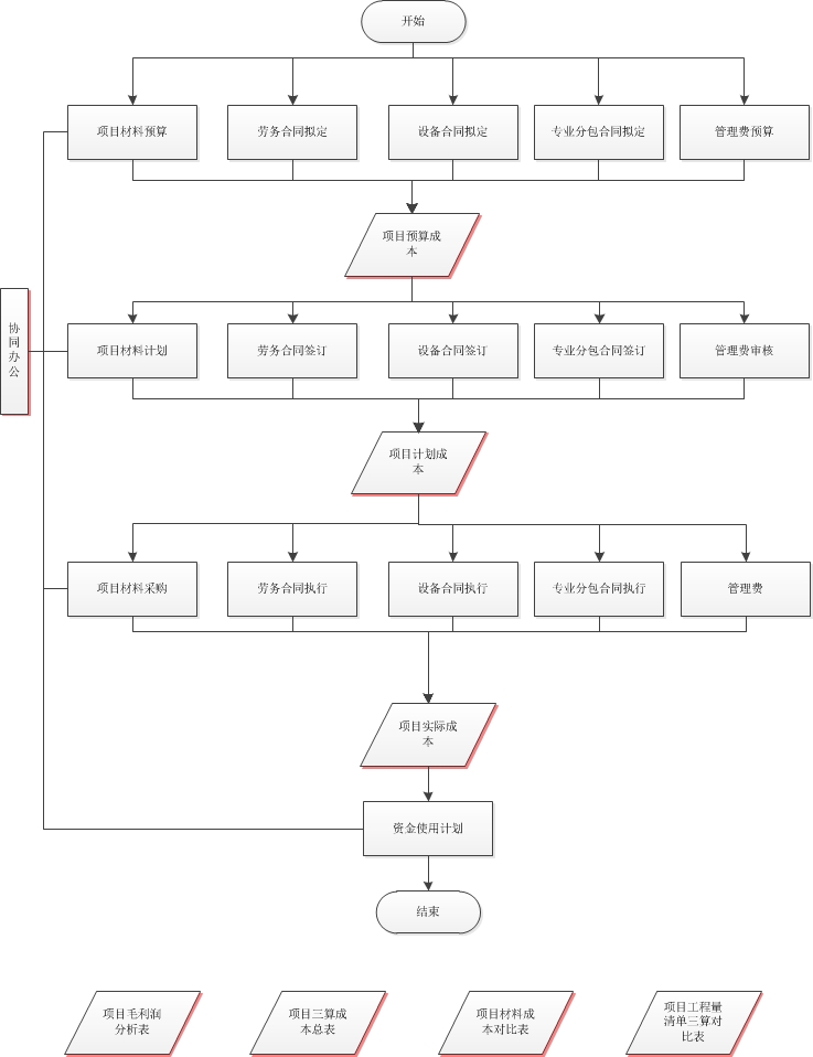
因此,重視項目建設成本控制尤為重要,這是項目管理的重點。長期以來,大多數建筑企業未能充分理解質量與成本之間的目標,盡可能降低成本,實現利潤最大化目標,創造良好的經濟效益。在市場經濟中,項目成本控制不僅在整個項目管理中發揮重要作用,而且根據施工圖和合同實施項目,通過成本控制實現項目的經濟目標。...
2022-03-09
-
建筑企業建設項目的風險管理包括哪些方面。建設項目的風險管理是如何進行的?建設項目的風險管理是如何進行的?建設項目風險管理是指通過風險識別、風險分析和風險評估,在合理運用各種風險措施、管理方法和技術手段的基礎上,實現項目風險有效控制。...
2022-03-04
-
因此,重啟失敗的項目管理軟件項目,重新定義項目目標是非常重要的,因此重新定義項目的范圍和內容是必不可少的。項目管理軟件項目的實施不僅取決于個人能力,還取決于團隊的實力。如果項目團隊士氣低落,新項目經理會遇到很多困難和障礙。...
2022-02-28
-
建立項目管理軟件提供商技術實力和服務水平的評價標準。服務提供商的技術實力和服務水平也會影響項目管理軟件項目的成功。供應商目前實施的客戶是否與公司的生產業務管理和實施基礎類似,可為企業工程管理軟件項目的成功引進提供強有力的支持。...
2022-02-24
-
科學規范的分包商管理是合理控制工程成本、保證施工質量、促進施工進度、促進整個工程健康運行的重要組成部分。分包管理信息化可以更好地實時監督分包商,保證工程質量可控,熟悉工程進度。多年來,金石根據企業的實際需求和工程項目企業在軟件系統使用過程中的不斷反饋,不斷完善自身產品,形成了成熟、完整、系統的項目管理體系。...
2022-02-22
-
在機電工程項目中,項目經理做每件事都很難找到人。企業由多個項目部組成,每個項目部由項目經理直接分配給項目成員。項目部成員由各種不同技能的人(通常包括圖紙人員、方案人員和個別專業領域人員,而不是設計師)組成。...
2022-02-16
-
如果標準化程度不高,這種控制就很難細化。如果標準化程度不高,這種控制就很難細化。在這種情況下,他的進度管理基本上是幾個大節點,其指標是手動測量的,不需要手動標準化轉換。因此,這類工程成果的管理相對容易,材料的管理也將切割為組裝設備的采購,這是絕對獨特的,周圍的輔助材料也是標準化的。...
2022-02-14
-
工程行業管理質量最大的問題是其標準在變化,難以實施到軟件中,導致工程項目軟件質量管理薄弱。由于工程行業質量管理標準一直處于動態狀態,軟件管理水平相對較低。容易管理既是可以客觀測量,原則可以進入軟件。當出現質量問題時,我用軟件作為跟蹤管理的任務,這已經屬于質量管理的延伸業務。...
2022-02-14
-
金石機電工程項目管理軟件是為工程企業量身定制的項目管理系統、項目管理系統和項目管理系統,是集金石多項信息應用經驗項目管理標準和眾多客戶成功應用經驗互聯網大數據技術云計算為一體的項目管理一體化平臺。機電工程管理軟件。...
2022-01-21
-
隨著中國經濟的快速發展、互聯網產業的快速發展、企業信息化發展的迭代升級,機電工程數字化轉型不僅是必然要求,也是發展趨勢。無論是信息化轉型還是數字化轉型,其意義在于探索機電工程如何在數字化新形勢下做得更好。...
2022-01-07
-
哪個軟件最適合機電工程企業?在選擇機電工程管理軟件時,建議邀請對方進行現場演示或下載。在選擇機電工程管理軟件時,建議邀請對方進行現場演示或下載。畢竟,一個項目往往需要采購、經理、管理人員、一線員工等合作處理,往往導致流程緩慢、效率低下。...
2022-01-07
-
讓我們一起看看工程項目管理主要內容,以及如何提高管理效率?02、成本管理:項目管理中非常重要的一點就是降低工程項目的成本,實現高質量、確保成本目標的實現。提高工程項目管理效率的3大措施提高工程項目管理效率的3大措施...
2022-01-07
-
工程所涉及到的人員很多,各種總包、分包、監理方、供應商需要流水轉賬,傳統上都是耗費財務大量時間來統計結算,人工計算還有可能出現疏漏,利用數字化系統則能在后臺隨時自動計算,省時省錢省力。有經驗的項目經理或許可以將以往的經營數據爛熟于心,但一旦經理離職、崗位調動、項目需要對接,或是經理記錯了,需要承擔和損失的就是企業自身了。...
2022-01-07
-
從多方面審查供應商的綜合條件,實施動態管理,確保材料質量、數量和價格;通過物資管理部內部資源整合和外部部門合作機制,對采購后的質量監督管理和付款支付、配送、供應管理等后端關鍵環節進行監督,限制采購人員檢查和督促供應商嚴格履行采購合同,提供優質廉價的電力材料,實現物資計劃、招標、合同簽訂和履行。...
2022-01-07
-
機電設備安裝項目管理范圍廣,施工時間長。在具體施工過程中,部分施工人員缺乏安全意識,違反相關管理制度和施工安全標準,方便施工操作。雖然一些企業在機電工程施工管理中采用合同管理,但管理人員沒有客觀、全面、深入地審查合同,導致合同存在許多漏洞,無疑阻礙了管理工作的有效發展。...
2022-01-07
-
隨著現代化進程的不斷推進,建筑工程領域發展迅速。作為建筑工程領域的重要組成部分,機電設備安裝工程的發展規模和速度也有了很大的提高。機電工程是一項極其繁瑣的工程。...
2022-01-07
-
金石機電安裝管理軟件為機電工程企業提供了一套集客戶關系管理、行政辦公、項目管理、維護管理于一體的解決方案。并從進度、成本、合同、分包、成本、材料設備、人員等...
2022-01-07
-
企業通過統一、直觀、綜合的金石工程管理軟件,將一個項目從商務階段到竣工,每一個環節都貫穿在金石工程的銷售階段,讓管理者能夠及時地掌握項目進展情況,發現問題,并對每一個關鍵節點,過程進行控制,實現進度、成本、品質,安全可控。...
2021-11-05
-
竣工等的高效管理,使投資控制流程更加完善,工程計劃和設計更科學,項目管理過程更規范,使得項目的生產成本大大降低,項目的運作效率得到了有效的提高。“金石工程項目管理軟件系統”為機電企業總部項目部海外項目機構提供了一個項目開發與管理平臺。...
2021-11-05
-
機械電子工程施工管理中,管理者需要采取積極有效的措施,完善施工管理,推動機電工程施工管理朝著精致化管理方向發展。健全機電企業的施工流程,是提高企業經濟效益,實現機電工程管理精細化的重要措施。在機電工程施工過程中,施工人員經常因各種不恰當的操作而引發安全事故。...
2021-11-05
-
隨著中國制造業近二三十年的繁榮,近年來小企業破產,產業轉移成為普遍現象。當然,很多企業越來越優秀,尤其是制造業升級后,競爭力大大提高。目前,我國大多數國有企業和大型民營企業只是部分信息化。由于工業軟硬件積累相對完善,如自動化、MPS系統、SCAL系統等,公司在各個專業領域都有專業團隊。...
2021-11-05
-
為改善我國工程機電企業機械管理水平,降低管理成本,提高企業的市場競爭力,金石軟件根據機電企業機械管理的需要,開發了一套工程機械管理系統,為企業解決了諸多弊端。機器管理系統主要包括機械設備檔案管理金石工程機械管理軟件可以給機電企業帶來什么價值。...
2021-11-05
-
1.解決資源整合的目標,使客戶數據以統一的格式管理。1.客戶管理:根據企業設定的收款公式自動計算客戶信用評分,降低企業收款風險。4.采購管理:同一產品的不同供應商的詢價,通過審核流程設定訂單采購成本的訂單利潤風險控制。...
2021-11-05
-
建筑機電安裝工程是建筑工程的重要組成部分,其質量直接影響建筑質量和使用水平。由于施工環境因建筑工程而異。弱電施工進度是整個機電安裝施工中最麻煩的,需要弱電工程與土建工程、裝修工程隨時溝通配合。按照設計、操作規程和技術規范進行施工。...
2021-11-05

























